50 Watt Transistor Amplifier 20++ Images Result
50 Watt Transistor Amplifier. Amplifier wattage = 20.1 2 / 8 amplifier wattage = 50.50 (50w approximately) things to remember while constructing 50w power amplifier. The lm3876 can deliver 50watts of output power into an 8 ohm loudspeaker.
They have metal flanges with mounting holes for this purpose. You can use it to amplify the normal sound in the home. Lm3876 has excellent signal to noise ratio and has wide supply voltage range.
eg dash fuse diagram vue wiring harnes toyotum corolla 2003 air conditioner wiring diagram delco radio wiring diagram 1968 chevelle
50 Watt Mosfet Audio Power Amplifier Another Electronics
Lm3876 has excellent signal to noise ratio and has wide supply voltage range. Other features of lm3876 are output to ground short circuit protection, input mute function, and output over. Capacitor c8 is the dc input decoupling, c1 r1 limits input current and a capacitor bypasses undesirable high frequencies. 50 watt power amp circuit the audio signal from the preamp section was cabled to pin 3 of the octal socket mounted on the power amplifier module.

Source: pinterest.com
When , be amp otl you then are certain that build easy use power supply the group is one 70v sizes by must use current low 2amp go up. By apichet garaipoom february 11, 2019 43 comments. The maximum power obtainable from a pair of kt88s with cathode bias is slightly over 50 watts with a ht line voltage of.

Source: homemade-circuits.com
Amplifier wattage = 20.1 2 / 8 amplifier wattage = 50.50 (50w approximately) things to remember while constructing 50w power amplifier. Lm3876 is a high performance audio power amplifier ic from national semiconductors. The resistor will prevent low frequency oscillation when the series feed This be power amp otl 50watt use ic lm3900 and 2n3055 x 3pcs transistors to pillar.

Source: eleccircuit.com
The power amp driver stage included a 2n3054 npn transistor (tr15) and an interstage transformer (t2). Transistors q3 and q4 will serve as a driver to be sufficient to drive the amplifier. If you want a 50w ocl main amplifier circuit, high quality and save money. The 50 k preset helps to set the gain of the amplifier to the.

Source: in.pinterest.com
The module consist of three stages: With the addition of a low pass filter at the input, it makes a great amp for a small subwoofer. Amplifier wattage = 20.1 2 / 8 amplifier wattage = 50.50 (50w approximately) things to remember while constructing 50w power amplifier. The lm3876 can deliver 50watts of output power into an 8 ohm loudspeaker..

Source: nbcpsourcing.com
At the level of pleasant sound power. Applications include radio communications, cellphones, emi testing, and much more. Capacitor c8 is the dc input decoupling, c1 r1 limits input current and a capacitor bypasses undesirable high frequencies. Amplify rf and microwave signals to measure, test, and design circuits. The amp has an input for a radio, tv, stereo or other line.

Source: kitaudio.blogspot.com
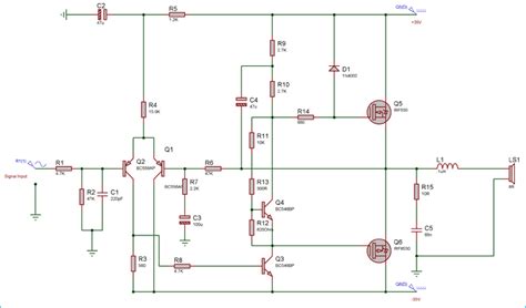
This 50 watt mosfet amplifier circuit comprises a differential amplifier composed by q1 and q2. Lm3876 is a high performance audio power amplifier ic from national semiconductors. With the addition of a low pass filter at the input, it makes a great amp for a small subwoofer. This article gives details of the design and construction of a 50 watt.

Source: homemade-circuits.com
This be power amp otl 50watt use ic lm3900 and 2n3055 x 3pcs transistors to pillar equipment. Other features of lm3876 are output to ground short circuit protection, input mute function, and output over. 50 watt power amp circuit the audio signal from the preamp section was cabled to pin 3 of the octal socket mounted on the power amplifier.
Source: another-electronics.blogspot.com
Other features of lm3876 are output to ground short circuit protection, input mute function, and output over. The resistor will prevent low frequency oscillation when the series feed This will give a 50 ohm low frequency termination but, being wire wound, look like a high value inductor or rfc at 70cm. At the level of pleasant sound power. The amp.

Source: mostlyfixing.blogspot.com
Follow very circuit keeps to are class ab then have a voice good loud. Final 50w amplifier is designed using 4pcs. From the octal socket the preamp signal entered the driver stage of the power amp. The 50 k preset helps to set the gain of the amplifier to the preferred limits. Lm3876 is a high performance audio power amplifier.

Source: nbcpsourcing.com
The maximum power obtainable from a pair of kt88s with cathode bias is slightly over 50 watts with a ht line voltage of 500 volts. Amplifier wattage = 20.1 2 / 8 amplifier wattage = 50.50 (50w approximately) things to remember while constructing 50w power amplifier. Amplify rf and microwave signals to measure, test, and design circuits. While c1 and.

Source: rfglobalnet.com
When , be amp otl you then are certain that build easy use power supply the group is one 70v sizes by must use current low 2amp go up. With the addition of a low pass filter at the input, it makes a great amp for a small subwoofer. By apichet garaipoom february 11, 2019 43 comments. Amplifier wattage =.

Source: insideaudio.net
This is a handy, easy to build general purpose 50 watt amp. Transistors q3 and q4 will serve as a driver to be sufficient to drive the amplifier. Applications include radio communications, cellphones, emi testing, and much more. Large power transistors are designed to be bolted onto a heat sink. If you want a 50w ocl main amplifier circuit, high.

Source: circuitstoday.com
Lm3876 has excellent signal to noise ratio and has wide supply voltage range. While c1 and r1 will remove unwanted high frequencies. The 50 k preset helps to set the gain of the amplifier to the preferred limits. When constructing the circuit, mosfets are needed to be connected with the heatsink properly at power amplifier stage. Transistors q3 and q4.

Source: eleccircuit.com
Amplify rf and microwave signals to measure, test, and design circuits. 50 watt power amp circuit the audio signal from the preamp section was cabled to pin 3 of the octal socket mounted on the power amplifier module. When , be amp otl you then are certain that build easy use power supply the group is one 70v sizes by.

Source: eleccircuit.com
The 50 k preset helps to set the gain of the amplifier to the preferred limits. 50 watt mosfet amplifier circuit. Third, the transistors must be cooled with a large heat sink. This will give a 50 ohm low frequency termination but, being wire wound, look like a high value inductor or rfc at 70cm. Final 50w amplifier is designed.

Source: nbcpsourcing.com
Serves as a decoupling capacitor c8 so that the dc voltage is not exceeded. Ad check out transistors amplifiers on ebay. This will give a 50 ohm low frequency termination but, being wire wound, look like a high value inductor or rfc at 70cm. You can use it to amplify the normal sound in the home. The module consist of.

Source: todayscircuits.blogspot.com
This will give a 50 ohm low frequency termination but, being wire wound, look like a high value inductor or rfc at 70cm. For a 100 watt amplifier, the heat sink is typically a large,. This is a handy, easy to build general purpose 50 watt amp. The second stage is composed of the pilot phase transistors q3 and q4..

Source: elcircuit.com
Final 50w amplifier is designed using 4pcs. The amp has an input for a radio, tv, stereo or other line level device. Ad check out transistors amplifiers on ebay. Large power transistors are designed to be bolted onto a heat sink. Lm3876 has excellent signal to noise ratio and has wide supply voltage range.

Source: circuitszone.com
The power amp driver stage included a 2n3054 npn transistor (tr15) and an interstage transformer (t2). Amplify rf and microwave signals to measure, test, and design circuits. They have metal flanges with mounting holes for this purpose. This be power amp otl 50watt use ic lm3900 and 2n3055 x 3pcs transistors to pillar equipment. While c1 and r1 will remove.

Source: eleccircuit.com
Third, the transistors must be cooled with a large heat sink. The amp has an input for a radio, tv, stereo or other line level device. By apichet garaipoom february 11, 2019 43 comments. The second stage is composed of the pilot phase transistors q3 and q4. When , be amp otl you then are certain that build easy use.